0
于发布《水泥粉煤灰碎石桩(CFG)工程造价指标》等六项桩基工程造价指标的通知
京标价协〔2025〕57号
为推进北京市工程造价管理市场化改革,持续丰富计价依据公共服务体系内容,引导市场主体科学合理确定工程造价、强化成本全过程管控,构建多层级、结构化的工程造价指数指标体系,北京市建设工程招标投标和造价管理协会现发布《水泥粉煤灰碎石桩(CFG)工程造价指标》等六项桩基工程造价指标,供各单位在相关工作中参考使用。
附件:
1.水泥粉煤灰碎石桩(CFG)工程造价指标
2.高压旋喷桩工程造价指标
3.深层搅拌桩工程造价指标
4.振冲碎石桩工程造价指标
5.旋挖泥浆护壁成孔灌注桩工程造价指标
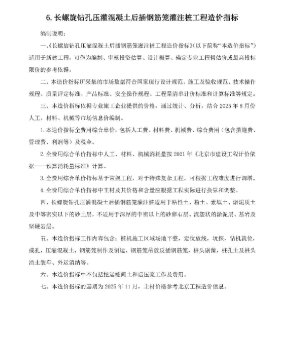
6.长螺旋钻孔压灌混凝土后插钢筋笼灌注桩工程造价指标
北京市建设工程招标投标和造价管理协会
2025年12月12日












END--
询价无忧网www.xunjia51.com
专注于材料设备询价,让询价变得简单!
询价范围:土建、安装、市政、园林绿化、装饰、电气、安防、暖通、智能化等全类别模块。
1、时间要求紧急的材料询价;
2、非常规的、定制类材料;
3、大型设备、系统设备;
4、疑难材料、配电、弱电、智能化;
5、争议材料;
6、需要询价依据,询价报告的材料;
材料设备询价请联系:


赵经理18736006010(微信同号)
罗经理18638390840(微信同号)
来源: 询价无忧网 (www.xunjia51.com ) 仅供交流学习,如有侵权请联系删除。 查看更多信息>
关注公众号!
百万资料等您下载
关注公众号!
百万资料等您下载
最热
-
2020定额人工费调整文件(2024年1月1日起执行)
2025-01-15 19:52:50
76855
0
-
火碱,化学名称为氢氧化钠
2025-01-15 19:55:02
23338
0
-
不同等级道路工程造价参考指标
2025-07-10 10:27:58
4761
0
-
2024年9月3日,今日铜价上涨!镍、锡、锌、铅价格
2025-01-15 19:54:51
27042
0
-
全过程工程咨询服务费取费标准(2024收藏版)
2025-01-15 19:55:34
16835
0
询价无忧网
消息
VIP服务/无忧豆
用户中心
退出登录