提示
提示
添加到分组:
+新增分组
新分组名称:
保存
取消
2024年10月青岛市建设工程材料价格及造价指数(点击下载文件)
发表于2026-01-15 16:40:03 浏览数:2166
造价知识
加入会员开始询价
点击下载源文件
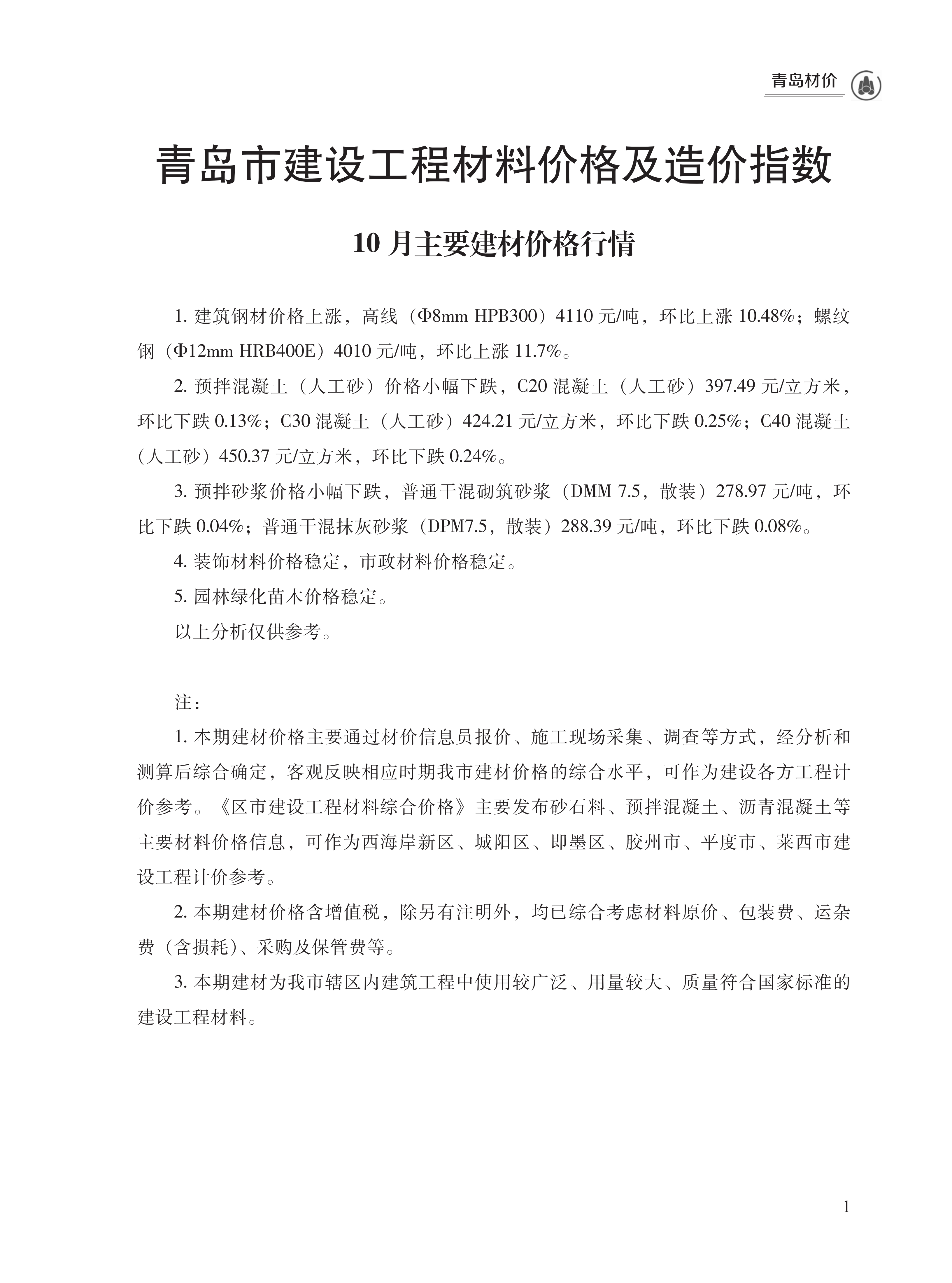
青岛市建设工程材料价格及造价指数
10月主要建材价格行情
1.建筑钢材价格上涨,高线(中8mmHPB300)4110元/吨,环比上涨10.48%;螺纹钢(中12mmHRB400E)4010元/吨,环比上涨11.7%。
2.预拌混凝土(人工砂)价格小幅下跌,C20混凝土(人工砂)397.49元/立方米,环比下跌0.13%;C30混凝土(人工砂)424.21元/立方米,环比下跌0.25%;C40混凝土(人工砂)450.37元/立方米,环比下跌0.24%。
3.预拌砂浆价格小幅下跌,普通干混砌筑砂浆(DMM7.5,散装)278.97元/吨,环比下跌0.04%;普通干混抹灰砂浆(DPM75,散装)288.39元/吨,环比下跌0.08%。
4.装饰材料价格稳定,市政材料价格稳定。
5.园林绿化苗木价格稳定。
以上分析仅供参考。
来源: 询价无忧网 (www.xunjia51.com ) 仅供交流学习,如有侵权请联系删除。 查看更多信息>
关注公众号!
百万资料等您下载
点击下载源文件
免责声明:BBS所有内容均为网友上传,仅供学习交流,如有侵权请通知我们删除。
1/0
询价无忧网
消息
VIP服务/无忧豆
用户中心
退出登录