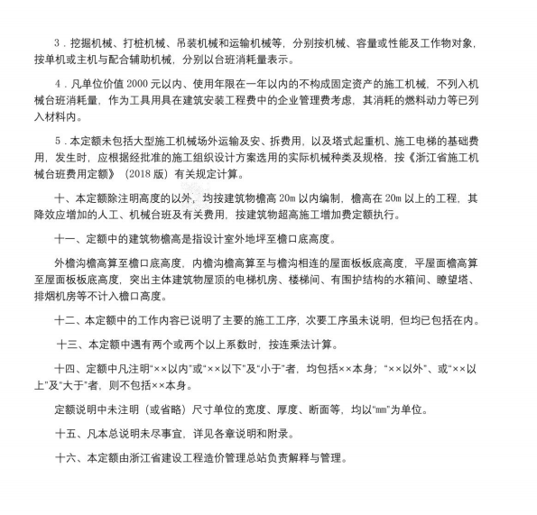
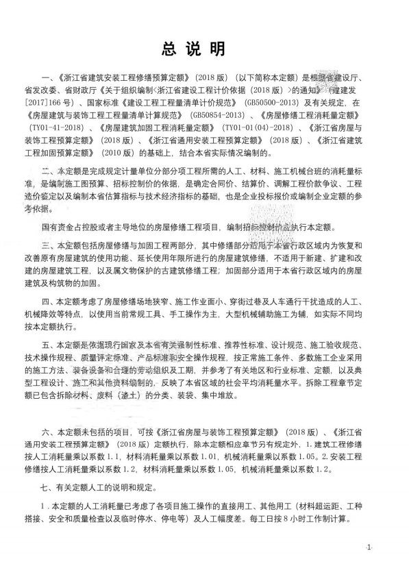
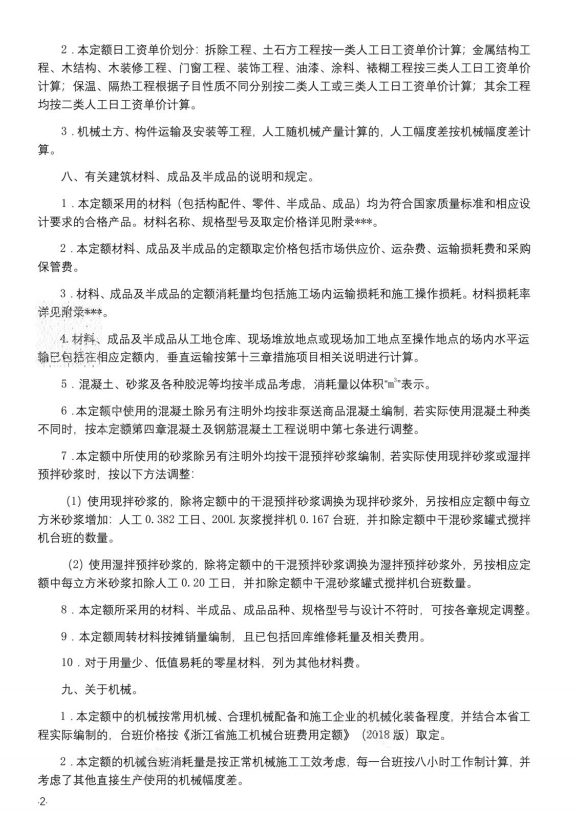
提示
提示
添加到分组:
+新增分组
新分组名称:
保存
取消
《浙江省房屋建筑安装工程修缮预算定额》2018版(点击下载定额)
发表于2026-02-28 16:50:21 浏览数:2894
造价知识
加入会员开始询价
点击下载源文件
《浙江省房屋建筑安装工程修缮预算定额》2018版
来源: 询价无忧网 (www.xunjia51.com ) 仅供交流学习,如有侵权请联系删除。 查看更多信息>
关注公众号!
百万资料等您下载
点击下载源文件
免责声明:BBS所有内容均为网友上传,仅供学习交流,如有侵权请通知我们删除。
1/0
询价无忧网
消息
VIP服务/无忧豆
用户中心
退出登录