提示
添加到分组: +新增分组
新分组名称: 保存 取消
取消 确定
刚开年,住建厅即出台《安全生产管理人员及建筑工程施工现场从业人员配备管理办法》,并于4月1日起实施。
发表于2026-03-05 14:53:56 浏览数:2517 造价知识

江西省建筑施江西省建筑施工企业安全生产管理人员及建筑

工程施工现场从业人员配备管理办法 

第一章 总则

第一条 为规范我省建筑施工企业(以下简称“企业”)安全生产管理人员及房屋建筑和市政基础设施工程(以下简称“建筑工程”)施工现场从业人员配备,确保建筑工程质量和施工安全,根据《建设工程质量管理条例》《建设工程安全生产管理条例》《住房和城乡建设部办公厅关于开展施工现场技能工人配备标准制定工作的通知》(建办市〔2021〕29号)、《江西省建设工程监理工作导则》(DBJ/T36-DZ003-2024)、《建筑施工企业、工程项目安全生产管理机构设置及安全生产管理人员配备办法》(建质规〔2025〕3号)和有关法律法规、标准规范等规定,结合本省实际,制定本办法。

第二条在本省行政区域内的企业安全生产管理人员及从事新建、改建、扩建房屋建筑工程(包括与其配套的线路管道和设备安装工程、装修工程)和市政基础设施工程施工现场从业人员配备,适用本办法。企业和项目还应当参照本办法相关规定设置安全生产管理机构。

本办法所称安全生产管理人员是指取得安全生产考核合格证书,在企业和项目从事安全生产管理工作的下列人员:

企业主要负责人:包括法定代表人、董事长(执行董事)、总经理(总裁)、实际控制人、实际负责人,分管安全生产的副总经理(副总裁)、分管生产经营的副总经理(副总裁)、技术负责人、安全总监等。

项目负责人:包括项目经理和项目安全总监。

专职安全生产管理人员:包括企业安全生产管理机构专职安全生产管理人员和项目专职安全生产管理人员。

本办法所称安全生产管理机构是指在企业和项目设置的负责安全生产管理工作的独立职能部门。

本办法所称施工现场从业人员是指:

1.施工单位专业管理人员。包括项目经理、技术负责人、项目安全总监及专职安全生产管理人员、施工员、质量员、材料员、机械员、劳务员、资料员、标准员、造价员、测量员、试验员等。

2.监理单位专业管理人员。包括总监理工程师、专业监理工程师和监理员,必要时可设总监理工程师代表。

3.建筑施工特种作业人员。包括建筑电工、建筑架子工、建筑起重信号司索工、建筑起重机械司机、建筑起重机械安装拆卸工、高处作业吊篮安装拆卸工和经省级以上人民政府住房城乡建设主管部门认定的其他特种作业人员等。

4.施工现场一般技术工人。一般技术工人等级分为初级工、中级工、高级工、技师、高级技师,工种类别包括砌筑工、钢筋工、模板工、混凝土工等,具体设置参照《住房城乡建设部办公厅关于印发住房城乡建设行业职业工种目录的通知》(建办人〔2017〕76号)执行。

第三条企业应当坚持人民至上、生命至上,把保护群众生命安全摆在首位,树牢安全发展理念,加强安全生产保障,完善安全生产风险排查整治和责任倒查机制,从源头上防范化解重大安全风险。

安全生产管理机构及安全生产管理人员应当恪尽职守,依法履行职责,及时发现并消除事故隐患,提高风险隐患排查整改质量,提升安全管理能力水平。

第二章 企业安全生产管理人员配备要求

第四条企业主要负责人、企业安全生产管理机构、专职安全生产管理人员的配备及职责要求参照本办法规定(见附件1)。

特级、一级施工总承包资质序列企业和一级专业承包资质序列企业宜设置专职安全总监。

鼓励其他有条件的企业、分支机构、子公司结合生产经营规模、安全风险等因素设置安全总监。

第五条企业主要负责人应当与项目负责人签订安全生产责任书,确定项目安全生产考核目标、奖惩措施,以及企业为项目提供的安全管理和技术保障措施。

第六条企业主要负责人应当每年组织考核项目负责人安全生产管理能力,发现项目负责人履职不到位的,应当责令其改正,必要时调整项目负责人。

第七条企业主要负责人应当根据项目进度,带班检查企业在建项目的安全生产工作,每年检查时间不少于企业全年施工时间的25%,相关检查记录分别在企业和项目存档备查。

第八条项目进行超过一定规模的危险性较大的分部分项工程施工时,企业主要负责人应当到施工现场进行带班检查。对于有分支机构(非独立法人)的企业,企业主要负责人因故不能到现场的,可以书面委托分支机构负责人对施工现场进行带班检查。

企业技术负责人应当按照规定审核危险性较大的分部分项工程专项施工方案并签字确认,不得委托他人行使上述职责。

第九条企业主要负责人应当熟悉房屋市政工程生产安全重大事故隐患判定标准,每月对企业重大事故隐患排查整改情况至少开展1次专项检查。

第十条企业主要负责人应当每半年至少组织开展1 次应急预案演练;企业安全总监应当协助做好组织实施工作。

发生生产安全事故或重大险情的,企业主要负责人应当立即组织实施应急救援,并按照规定向有关政府部门报告生产安全事故情况;企业分管负责人应当根据职责分工,组织分管单位开展应急救援。

第十一条企业主要负责人应当组织建立和落实企业房屋市政工程生产安全事故、重大事故隐患和重大险情责任追究机制,追究相关单位和人员的安全责任。

第十二条企业应当设置独立的安全生产管理机构,按照规定配备专职安全生产管理人员。鼓励企业发放安全生产管理岗位津贴,并适当提高安全总监及专职安全生产管理人员的工资、福利等待遇。

第三章 施工现场从业人员配备要求

第十三条施工现场从业人员配备数量、项目安全生产管理机构设置标准及人员任职条件、主要职责等参照本办法规定(见附件2至附件8)。

第十四条建筑施工企业、监理企业应与现场专业管理人员签订劳动合同或协议。住房城乡建设主管部门及其质量安全监督机构监督检查时,应重点查验施工项目部项目经理、项目技术负责人、项目安全总监、专职安全生产管理人员、施工员、质量员、总监理工程师、总监理工程师代表、专业监理工程师是否由企业依法为其缴纳社会保险。

第十五条施工单位关键岗位人员(指项目经理、技术负责人、项目安全总监及专职安全生产管理人员、施工员、质量员)不得同时在其他工程项目中任职。总监理工程师应到岗履职,经建设单位同意,可同时担任总监理工程师的工程项目最多不超过三项。一名注册监理工程师同时在多个项目担任总监理工程师时,不得影响正常履职。

第十六条工程项目建设单位在招标文件中应要求投标人按照国家和省有关法律法规、规范标准和本办法规定配备建筑施工现场管理人员。建筑施工企业在参与投标时,应根据工程项目的规模、特点和招标文件要求,在投标文件中明确项目经理配备情况及其他关键岗位人员数量。招标人在中标通知书中应注明项目经理姓名及注册执业证书编号。招标人或招标代理机构应及时将项目经理信息录入“江西住建云”平台。

第十七条建筑工程施工合同中应明确施工项目部项目经理,且应与投标文件、中标通知书一致。

第十施工单位和监理单位投标文件中的项目拟派出人员自工程项目开工安全生产条件审查合格之日起至竣工验收合格,原则上不得擅自更换和撤离。以下情形除外:

(一)因患病等身体原因无法坚持施工现场管理工作,医院证明丧失履职能力的;

(二)本人按岗位职责只承担部分专业业务,且已完成的;

(三)因违法违规行为不能继续担任施工现场管理工作的;

(四)已解除劳动合同的;

(五)工作岗位变动,经建设单位同意更换的;

(六)建设单位认为相关专业管理人员履职不力,要求更换人员的;

(七)因其他不可抗力导致必须更换的;

(八)按照有关规定可以变更的。

上述人员更换由所在单位提出书面申请和相关证明资料,除经监理、建设单位同意外,还应向工程项目相应的监管机构报告,并按有关规定履行人员变更程序。

十九现场监理机构应加强对施工单位专业管理人员到岗和履职情况的检查,并落实监理报告制度。项目总监理工程师应安排专人检查并形成检查记录。对发现人员配备不达标、擅自更换、不到岗、不按规定履行职责的,总监理工程师应签发整改单责令其改正并报告建设单位。

建设单位应对施工单位和监理单位专业管理人员配备和到岗履职情况进行检查,并形成检查记录,发现人员配备不达标、擅自更换、不到岗、不按规定履行职责的,应责令其改正;对拒不改正的,应及时报告住房城乡建设主管部门及其质量安全监督机构。

第二十条省外建筑施工企业承揽本省工程项目组建的施工项目部,施工单位专业管理人员如持有外省省级住房城乡建设主管部门、有关部门或住房城乡建设部、国务院有关部门认可的行业协会颁发的相应岗位证书,其证书应能通过有关部门网站查询真伪,无网络查询途径的可由相关住房城乡建设主管部门(或其认可的机构)、有关部门出具证书真实性证明。

第四章 监督管理

第二十住房城乡建设主管部门及其安全监督机构在工程项目开工安全生产条件审查现场核查时,应按照本办法规定审查施工单位、监理单位专业管理人员配备情况,查验各关键岗位人员证书和人脸识别验证情况,确保配备到位、人证相符。项目通过开工安全生产条件审查后,施工单位、监理单位应及时将专业管理人员信息及人员变化情况录入“江西住建云”平台和“江西省建筑工人实名制管理服务信息平台”。工程项目分期开工或不同标段先后开工时,应按分期(标段)实际开工工程规模配备施工单位专业管理人员。对超高、超大、超复杂的特殊工程项目的施工单位专业管理人员配备,鼓励承建项目施工单位编制人力资源配备专项计划方案,分阶段配备关键岗位人员,向工程质量安全监督机构报告。

第二十各级建设工程质量安全监督机构及其一线监督人员在日常监督检查中,还应检查施工单位、监理单位专业管理人员是否按本办法和合同要求足额配备到位、是否按要求到岗履职,并形成监督检查记录。

施工现场从业人员纳入实名制管理,在施工期间岗位人员应当按照职责到岗履职,并通过实名制人脸识别考勤设备进行考勤。

各级住房城乡建设主管部门在组织施工现场检查时,应将施工单位、监理单位专业管理人员配备、到岗履职情况和技能工人配备情况作为检查重点,以此作为评价项目质量安全保证体系运行情况、施工企业安全生产条件的重要依据。对于专业管理人员存在兼职现象的项目,应予以重点监管。

第二十安全生产许可证颁发管理机关在颁发安全生产许可证时,应当审查企业安全生产管理机构设置和安全生产管理人员配备情况。

住房城乡建设主管部门在核发施工许可证及质量安全监督手续时,应当审查项目安全生产管理机构设置和安全生产管理人员配备情况。

住房城乡建设主管部门应当加强动态监管,发现企业、项目安全生产管理机构设置和专职安全生产管理人员配备不符合规定要求的,按照相关规定责令改正或实施处罚。

第二十县级以上地方人民政府住房城乡建设主管部门应当对企业和项目专职安全生产管理人员履职情况进行监督检查,对长期脱离岗位、履职不力的人员,应当督促有关企业依据合同约定及时调整,涉嫌违法的要依法予以查处。对未开展排查或排查后发现重大事故隐患拒不整改等导致重大事故隐患长期存在的,应当参照事故调查处理;适用《中华人民共和国刑法修正案(十一)》危险作业罪的,应当向有关部门移交线索,推动行政执法与刑事司法双向衔接、法律责任落实到位。

第二十拆除工程应根据工程特点,参照本办法执行。

第二十本办法自2026年4月1日起实施。


附件1

企业安全生产管理人员配备要求及主要职责

一、企业主要负责人(不含安全总监)

企业主要负责人(不含安全总监)共同对本单位安全生产全面负责,履行以下安全生产职责:

1.建立健全企业安全生产管理体系,明确企业内设机构、分支机构、子公司和项目的安全生产职责,落实安全生产管理机构设置及专职安全生产管理人员配备,加强安全生产标准化建设;

2.建立健全企业全员安全生产责任制,明确从企业主要负责人到一线从业人员的岗位责任、考核标准等内容,组织制定企业主要负责人安全生产职责清单,加强对企业全员安全生产责任制落实情况的监督考核;

3.组织制定并实施企业安全生产规章制度和操作规程;

4.组织制定并实施企业安全生产教育、培训计划和安全生产资金投入计划;

5.组织建立并落实安全风险分级管控和隐患排查治理双重预防工作机制,督促、带班检查企业的安全生产工作,及时消除生产安全事故隐患;

6.组织建立并落实企业主要负责人施工现场带班检查和项目负责人施工现场带班生产制度,明确工作内容、职责权限和考核奖惩等要求;

7.组织制定并实施企业生产安全事故应急救援预案;

8.及时、如实报告生产安全事故。

二、企业安全总监

企业安全总监应当通过安全生产知识及管理能力的考核,具备中级及以上注册安全工程师执业资格,取得建筑施工企业主要负责人安全生产考核合格证书,且在本行业领域内从事安全管理工作满3年。企业安全总监参与企业生产经营决策,专职履行下列安全生产职责:

1.组织制定完善企业安全生产管理体系的具体措施,负责领导企业安全生产管理机构;

2.组织制定并落实企业全员安全生产责任制度的具体措施,组织实施对企业安全生产责任制落实情况的监督考核;

3.督促落实企业安全生产标准化建设工作;

4.督促落实企业安全生产规章制度和操作规程;

5.督促落实企业安全生产教育和培训计划;

6.督促企业安全生产投入的有效实施;

7.组织落实企业安全风险分级管控和隐患排查治理双重预防工作机制;

8.督促落实领导带班检查制度,督促、检查企业安全生产工作,提出安全生产建议和意见;

9.督促落实企业生产安全事故应急救援预案,组织实施企业应急救援演练;

10.监督指导企业分支机构、子公司和项目安全生产工作;

11.组织企业内部生产安全事故(隐患、险情)调查。

未设立企业安全总监的,应明确固定的岗位履行相应安全生产职责。

三、企业安全生产管理机构

企业安全生产管理机构专职安全生产管理人员的配备应当至少满足下列要求,并应根据企业经营规模、设备管理和生产需要予以增加。建筑施工总承包资质序列企业:特级资质企业不少于6人,一级资质企业不少于4人,二级以下资质企业不少于3人;建筑施工专业承包资质序列企业:一级资质企业不少于3人,二级以下(含不分等级)资质企业不少于2人;建筑施工劳务分包资质序列企业:不少于2人;企业的分公司、区域公司等分支机构应依据实际生产情况配备不少于2人的专职安全生产管理人员;企业施工活动涉及建筑起重机械的,在上述基础上,至少增加配备1名机械类专职安全生产管理人员。企业安全生产管理机构以及专职安全生产管理人员履行下列安全生产职责:

1.组织或者参与拟定企业安全生产规章制度、操作规程和生产安全事故应急救援预案;

2.组织或者参与拟定企业安全生产教育、培训相关制度和计划,如实记录安全生产教育和培训情况;

3.组织或者参与企业安全风险分级管控和隐患排查治理双重预防工作机制建设,督促落实危险性较大的分部分项工程安全管理、重大事故隐患防治措施;

4.组织或者参与企业应急救援演练;

5.组织开展企业在建项目的安全生产检查工作,重点检查包括项目负责人在内的项目全员安全生产责任履行情况,及时排查生产安全事故隐患,提出改进安全生产管理的建议;

6.制止和纠正违章指挥、强令冒险作业、违反操作规程的行为,并记入企业和项目安全管理档案;

7.督促落实企业安全生产整改措施,组织或者参与对企业生产安全事故、重大事故隐患和重大险情的调查处理工作,研究提出对责任单位和责任人员的处理建议;

8.督促落实企业淘汰和限制使用危及生产安全的落后工艺、设备和材料;

9.协助企业主要负责人组织召开安全生产会议,协助组织开展安全生产专题学习,研究部署安全生产重要工作。

 附件2

施工单位专业管理人员配备标准(不含专职安全生产管理人员)

注:1.此标准为施工单位专业管理人员最低配备标准,施工企业应当根据工程项目施工实际工作需要配备人员。

2.对于施工条件、工程技术复杂或超大规模以及工期较紧、多班施工作业的工程,在以上配备标准基础上应适当增加施工员、质量员人数。

3.对于装配式混凝土建筑工程,施工员中至少有1名是装配式建筑施工员。

4.工程建设项目应按有关规定配备专(兼)职建筑工人实名制管理人员。


附件3

2施工单位现场专职安全生产管理人员配备标准

注:1.在以上所述基础上,施工活动涉及建筑起重机械的,应当至少增加1名机械类专职安全生产管理人员。

2.施工总承包企业应当在分包合同中明确分包企业项目专职安全生产管理人员的配备要求,且人员数量应当至少满足以下要求:1)50人以下的,配备不少于1人;2)50人-200人的,配备不少于2人;3)200人以上的,配备不少于3人,且不得少于工程施工人员总人数的1%,并根据所承担的分部分项工程施工危险程度增加。

3.施工作业班组应当设置兼职安全巡查员,对本班组的作业场所进行安全巡视检查。企业应当定期对兼职安全巡查员进行安全教育培训。兼职安全巡查员、施工作业人员应当及时报告房屋市政工程生产安全重大事故隐患、重大险情和违章指挥、违章操作行为,企业应当对报告者予以适当奖励。

附件4 

项目监理机构人员配备标准

居住建筑工程、公共建筑工程、工业建筑工程和城市道路工程,项目监理机构应满足以下所列的基本人员配置要求,其他专业工程可参照执行。

表3 居住建筑工程项目监理机构人员基本配置表

注:1.“总建筑面积”是指工程监理合同内实际施工总建筑面积。

    2.当总建筑面积处于上表区间值时,按照插值法计算相应监理人员数量。

    3.对于工程地质条件复杂、建筑高度100m及以上或装配率50%及以上的装配式住宅建筑工程,可在上表的基础上按照监理人员调整系数(1.1-1.2)增加专业监理工程师配置数量。

4 公共建筑工程项目监理机构人员基本配置表

注:1.“工程概算投资额”是指作为工程监理酬金计算基数的工程概算投资额估算值。

    2.当工程概算投资额处于上表区间值时,按照插值法计算相应监理人员数量。

3.对于工程地质特殊、建筑高度100m及以上、城市综合体、高标准古建筑、保护性建筑或大型场馆等建筑工程,可在上表的基础上按照监理人员调整系数(1.1-1.3)增加专业监理工程师配置数量。

表5 工业建筑工程项目监理机构人员基本配置表

注:1.“工程概算投资额”是指作为工程监理酬金计算基数的工程概算投资额估算值。

    2.当工程概算投资额处于上表区间值时,按照插值法计算相应监理人员数量。

    3.对于跨度30m及以上且吊车吨位30t及以上的厂房和仓储建筑、高等级洁净厂房等建筑工程,可在上表的基础上按照监理人员调整系数(1.1-1.3)增加专业监理工程师配置数量。

6 城市道路工程项目监理机构人员配置表

注:1.此处所述城市道路工程是指城市快速路、主干路、城市互通式或分离式立交桥、城市桥梁、城市隧道以及次干路、支干路、人行天桥、地下通道工程等。

    2.城市道路工程中隧道工程、桥梁(互通式、分离式立交桥)工程,存在着一定的专业技术复杂性和工作强度差异性,人员配置宜在上表的基础上增加1名专业监理工程师和1名监理员。


附件5

7 施工现场特种作业班组人员配备标准


注:1.建筑施工安全检查根据施工现场对应设备和设施实施。

   2.上表中的人员配备标准是指每项/组/台进行作业实施时的人员配备标准。


附件6 

施工现场技能工人配备标准

一、技能工人包括建筑施工特种作业人员和施工现场一般技术工人。

二、施工现场技能工人数量计算式(试行):

1.房屋建筑工程技能工人数量计算公式:

N=S×A÷T

式中:N:技能工人数量(人);

      S:建筑面积(㎡);

      T:合同工期(天);

      A:每平方米平均用工数(工日),A=1.8-2.2(小型工程),1.6-1.8(中型工程),1.4-1.6(大型工程)。

2.市政基础设施工程技能工人数量计算公式:

N=S×A÷T

式中:N:技能工人数量(人);

      S:工程总造价(万元);

      T:合同工期(天);

      A:每万元产值平均用工数(工日),取值按:特大型桥梁及隧道和施工条件复杂的大型桥梁及隧道工程取3.2-4.0,大中型桥梁及隧道工程取2.6-3.0,其他桥涵及隧道工程,结构工程取2.0-2.6,道路、广场、园林绿化、综合管网、机电安装及其他附属工程取1.0-1.8。

  此处房屋建筑工程、市政基础设施工程规模划分参照《注册建造师执业工程规模标准》(试行)中有关工程规模的划分标准,工程规模、面积、工期以施工承包合同约定值为准。

附件7

 施工单位专业管理人员任职条件及主要职责 

一、项目经理

项目经理须取得相应的建造师注册证书及省级住房城乡建设主管部门颁发的项目经理安全生产考核合格证书。其主要职责如下:

1.主持项目经理部工作,代表企业实施施工项目管理,贯彻执行国家法律、法规、方针、政策和强制性标准,执行企业的管理制度,维护企业的合法权益;

2.执行企业对项目下达的各项管理目标和规定任务;

3.组织编制项目管理实施规划和各项管理制度;

4.对进入现场的施工人员、施工机具、建筑材料等生产要素进行优化配置和动态管理,突出抓好对项目专业管理人员和特种作业人员到岗履职管理;

5.建立质量(含消防施工质量)管理体系和安全体系,贯彻落实《危险性较大的分部分项工程安全管理规定》、住房城乡建设部《工程质量安全手册(试行)》等文件规定,按照《施工企业安全生产评价标准》《建筑施工安全检查标准》《工程建设施工企业质量管理规范》等组织实施标准化工作,进行现场文明施工管理,发现和处理突发事件;

6.按照《住房城乡建设部关于印发<建筑施工项目经理质量安全责任十项规定(试行)>的通知》《建筑施工企业、工程项目安全生产管理机构设置及安全生产管理人员配备办法》要求,落实质量安全责任。

7.在授权范围内负责与企业管理层、劳务作业层、各协作单位、发包人、分包人和监理工程师、业主等的协调和过程控制,解决项目施工过程中出现的问题;

8.参与分部工程验收和工程竣工验收,准备结算资料和分析总结,接受审计;

9.处理项目部的善后工作;

10.协助企业进行项目的检查、鉴定和评奖申报。

二、项目技术负责人

一级工程(按《工程监理企业资质管理规定》附表2标准划分,下同)的项目技术负责人应具有大专及以上学历、与工程项目相适应专业的高级职称,从事相关专业技术管理工作8年以上。二级工程的项目技术负责人应具有大专及以上学历、与工程项目相适应专业的中级职称,从事相关专业技术管理工作5年以上。三级工程的项目技术负责人应具有中专及以上学历、与工程项目相适应专业的助理工程师职称,从事相关专业技术管理工作5年以上。项目技术负责人还应满足建筑施工企业根据项目规模大小、复杂程度以及专业要求确定的其他条件。其主要职责如下:

1.主持项目的技术管理;

2.主持制定项目技术管理工作计划;

3.按规定查验和接收加盖施工图审查专用章的设计图纸,参加图纸会审和设计交底,并对结果进行确认;

4.组织有关人员熟悉与审查图纸,主持编制项目管理实施规划的施工方案并组织落实;

5.负责技术交底;

6.组织做好测量及其核定;

7.指导质量检验和试验;

8.贯彻落实《危险性较大的分部分项工程安全管理规定》、住房城乡建设部《工程质量安全手册(试行)》等文件规定;具体组织编制和报审施工组织设计、重大危险源识别和控制方案、专项施工方案,审核作业指导书并组织实施;有分包单位的,应负责督促落实分包单位的相应工作。

9.参加工程验收,处理质量安全问题;

10.组织各项技术资料的签证、收集、整理和归档;

11.组织技术学习、交流技术经验;

12.组织进行技术攻关。

三、项目安全总监

项目安全总监应当具备注册安全工程师执业资格(建筑施工安全类),取得建筑施工企业项目经理安全生产考核合格证书,且在本行业领域内从事安全管理工作满2年。项目安全总监应当按照《建筑施工企业、工程项目安全生产管理机构设置及安全生产管理人员配备办法》要求履行相应职责,并协助项目经理履行下列安全生产管理职责:

1.组织制定完善项目安全生产管理体系的具体措施,负责领导项目安全生产管理机构或专职安全生产管理人员;

2.组织制定并落实项目全员安全生产责任制度的具体措施,组织实施对项目的安全生产责任制落实情况的监督考核;

3.督促落实项目安全生产标准化建设工作;

4.督促落实项目安全生产规章制度和操作规程;

5.督促落实项目安全生产教育和培训计划;

6.督促项目安全生产投入的有效实施;

7.组织落实项目安全风险分级管控和隐患排查治理双重预防工作机制;

8.督促、检查项目安全生产工作,提出安全生产建议和意见;

9.督促落实项目生产安全事故应急救援预案,组织实施项目应急救援演练;

10.及时、如实报告生产安全事故。

四、专职安全生产管理人员

专职安全生产管理人员须取得省级住房城乡建设主管部门颁发的专职安全生产管理人员安全生产考核合格证。机械类专职安全生产管理人员(C1证)可以从事起重机械、土石方机械、桩工机械等安全生产管理工作。土建类专职安全生产管理人员(C2证)可以从事除起重机械、土石方机械、桩工机械等安全生产管理工作以外的安全生产管理工作。综合类专职安全生产管理人员(C3证)可以从事全部安全生产管理工作。其主要职责如下:

1.组织或参与拟定项目安全生产规章制度、操作规程和生产安全事故应急救援预案;

2.组织或参与拟定项目安全生产教育和培训,如实记录安全生产教育和培训情况;

3.组织或参与项目安全风险分级管控和隐患排查治理双重预防工作机制建设,开展危险源辨识与评估,确认危险性较大的分部分项工程施工现场管理人员向作业人员安全技术交底情况,现场监督检查危险性较大的分部分项工程安全专项施工方案实施情况;

4.组织或参与项目应急救援演练;

5.检查项目安全生产状况,及时排查生产安全事故隐患,提出改进安全生产管理的建议;

6.及时复核现场安全生产条件,制止和纠正违章指挥、强令冒险作业、违反操作规程的行为,并记入企业安全管理档案;

7.督促落实项目安全生产整改措施。

8.项目专职安全生产管理人员在岗履职期间,应当佩戴安全生产检查记录仪,全过程视频记录在岗履职情况,任何人不得对视频资料进行编辑、篡改,原始视频资料至少留档保存6个月。项目专职安全生产管理人员应当将每日安全检查和事故隐患处理情况及时填入施工安全日志。

五、施工员

施工员须取得住房城乡建设领域施工现场专业人员职业培训合格证书(施工员)。其主要职责如下:

1.贯彻落实《危险性较大的分部分项工程安全管理规定》、住房城乡建设部《工程质量安全手册(试行)》等文件规定;严格按国家有关标准、规范、规程、施工组织设计、关键、特殊工序作业指导书、以及设计图纸、图纸会审纪要、设计变更和技术核定组织施工;

2.组织有关班组熟悉施工图纸,向班组操作人员进行技术、质量及关键、特殊工序和安全交底,按照施工组织设计安排好工序搭接,做好工序交接记录,努力完成形象进度计划;

3.参与制定劳务管理计划,参与组建项目劳务管理机构和制定劳务管理制度,合理安排劳动组合,及时做好工程施工记录、隐蔽工程记录和签证,逐日填写施工日志;

4.负责或监督劳务人员进出场及用工管理,负责审核劳务人员身份、资格,参与劳务分包合同签订,对劳务队伍现场施工管理情况进行考核评价。科学安排各专业的配套作业和各工种之间的立体交叉作业;

5.负责劳务结算资料的收集整理,参与劳务费的结算。参与或监督劳务人员工资支付、负责劳务人员工资公示及台帐的建立。参与编制、实施劳务纠纷应急预案,参与调解、处理劳务纠纷和工伤事故的善后工作。

6.负责编制劳务队伍和劳务人员管理资料。负责汇总、整理、移交劳务管理资料。

7.做好施工现场管理和文明施工,做到场地清洁,材料堆放整齐有序。

六、质量员

质量员须取得住房城乡建设领域施工现场专业人员职业培训合格证书(质量员)。其主要职责如下:

1.贯彻落实住房城乡建设部《工程质量安全手册(试行)》等文件规定,按照设计图纸、施工设计、项目质量计划、设计变更、技术核定及国家颁发的现行规范、规程和标准,全面认真地进行质量检查;

2.抓好质量教育,及时纠正质量事故苗头,出现重大质量事故及时报告上级有关部门并配合做好处理工作;

3.参加施工组织设计、施工方案的会审,监督工程质量和文明施工等措施的实施,做好质量记录;

4.参加质量回访,受理用户投诉,及时向主管部门传递不合格信息,并会同技术负责人、施工员等进行评审处理;

5.负责对分包工程的工序交接,原材料、半成品和工程配套设备检验、试验的监控;

6.负责检验批、分部、分项工程质量评定的核定检查,及时向主管部门传递信息,并做好相关的质量记录。

附件8

 监理单位专业管理人员主要职责

一、总监理工程师

1.确定项目监理机构人员及其岗位职责;

2.组织编制监理规划,审批监理实施细则;

3.根据工程进展及监理工作情况调配监理人员,检查监理人员工作;

4.组织召开监理例会;

5.组织审查分包单位资格;

6.组织审查施工组织设计、(专项)施工方案;

7.审查工程开复工报审表,签发工程开工令、暂停令和复工令;

8.组织检查施工单位现场质量、安全生产管理体系的建立及运行情况;

9.组织审核施工单位的付款申请,签发工程款支付证书,组织审核竣工结算;

10.组织审查和处理工程变更;

11.调解建设单位与施工单位的合同争议,处理工程索赔;

12.组织分部工程验收,组织审查单位工程质量检验资料;

13.审查施工单位的竣工申请,组织工程竣工预验收,组织编写工程质量评估报告,参与工程竣工验收;

14.参与或配合工程质量安全事故的调查和处理;

15.组织编写监理月报、监理工作总结,组织整理监理文件资料。

二、总监理工程师代表

1.负责总监理工程师指定或交办的监理工作;

2.按总监理工程师的授权,行使总监理工程师的部分职责和权力;

3.协助总监理工程师选择确定本项目部门的负责人员,并决定他们的任务和职能分工;

4.协助总监理工程师主持监理工作会议;

5.参加编制监理规划、检查各专业项目监理实施细则;

6.审查承包单位的资质,并提出审查意见;

7.协助总监理工程师主持或参与工程质量事故的调查;

8.审查承包单位提交的施工组织设计、进度计划;

9.审查和处理工程变更;

10.审查签认分部、分项、单位工程质量,检查验评资料和承包单位的竣工申请,参与工程项目的竣工验收;

11.巡视工地现场,及时发现和提出问题并进行处理;

12.组织编写监理月报、监理工作阶段报告、专题报告和项目监理工作总结;

13.协助总监理工程师主持整理工程项目的监理资料。

三、专业监理工程师

1.参与编制监理规划、负责编制监理实施细则;

2.审查施工单位提交的涉及本专业的报审文件,并向总监理工程师报告;

3.参与审核分包单位资格;

4.指导、检查监理员工作,定期向总监理工程师报告本专业监理工作实施情况;

5.检查进场的工程材料、构配件、设备的质量;

6.旁站监理或指导监理员进行旁站监理;

7.验收检验批、隐蔽工程、分项工程,参与验收分部工程;

8.处置发现的质量问题和安全事故隐患;

9.进行工程计量;

10.参与工程变更的审查和处理;

11.组织编写监理日志,参与编写监理月报;

12.收集、汇总、参与整理监理文件资料;

13.参与工程竣工预验收和竣工验收。

四、监理员

1.检查施工单位投入工程的人力、主要设备的使用及运行状况;

2.进行见证取样;

3.进行旁站监理;

4.复核工程计量有关数据;

5.检查工序施工结果;

6.发现施工作业中的问题,及时指出并向专业监理工程师或总监理工程师报告。工企业安全生产管理人员及建筑

工程施工现场从业人员配备管理办法

第一章 总则

第一条 为规范我省建筑施工企业(以下简称“企业”)安全生产管理人员及房屋建筑和市政基础设施工程(以下简称“建筑工程”)施工现场从业人员配备,确保建筑工程质量和施工安全,根据《建设工程质量管理条例》《建设工程安全生产管理条例》《住房和城乡建设部办公厅关于开展施工现场技能工人配备标准制定工作的通知》(建办市〔2021〕29号)、《江西省建设工程监理工作导则》(DBJ/T36-DZ003-2024)、《建筑施工企业、工程项目安全生产管理机构设置及安全生产管理人员配备办法》(建质规〔2025〕3号)和有关法律法规、标准规范等规定,结合本省实际,制定本办法。

第二条在本省行政区域内的企业安全生产管理人员及从事新建、改建、扩建房屋建筑工程(包括与其配套的线路管道和设备安装工程、装修工程)和市政基础设施工程施工现场从业人员配备,适用本办法。企业和项目还应当参照本办法相关规定设置安全生产管理机构。

本办法所称安全生产管理人员是指取得安全生产考核合格证书,在企业和项目从事安全生产管理工作的下列人员:

企业主要负责人:包括法定代表人、董事长(执行董事)、总经理(总裁)、实际控制人、实际负责人,分管安全生产的副总经理(副总裁)、分管生产经营的副总经理(副总裁)、技术负责人、安全总监等。

项目负责人:包括项目经理和项目安全总监。

专职安全生产管理人员:包括企业安全生产管理机构专职安全生产管理人员和项目专职安全生产管理人员。

本办法所称安全生产管理机构是指在企业和项目设置的负责安全生产管理工作的独立职能部门。

本办法所称施工现场从业人员是指:

1.施工单位专业管理人员。包括项目经理、技术负责人、项目安全总监及专职安全生产管理人员、施工员、质量员、材料员、机械员、劳务员、资料员、标准员、造价员、测量员、试验员等。

2.监理单位专业管理人员。包括总监理工程师、专业监理工程师和监理员,必要时可设总监理工程师代表。

3.建筑施工特种作业人员。包括建筑电工、建筑架子工、建筑起重信号司索工、建筑起重机械司机、建筑起重机械安装拆卸工、高处作业吊篮安装拆卸工和经省级以上人民政府住房城乡建设主管部门认定的其他特种作业人员等。

4.施工现场一般技术工人。一般技术工人等级分为初级工、中级工、高级工、技师、高级技师,工种类别包括砌筑工、钢筋工、模板工、混凝土工等,具体设置参照《住房城乡建设部办公厅关于印发住房城乡建设行业职业工种目录的通知》(建办人〔2017〕76号)执行。

第三条企业应当坚持人民至上、生命至上,把保护群众生命安全摆在首位,树牢安全发展理念,加强安全生产保障,完善安全生产风险排查整治和责任倒查机制,从源头上防范化解重大安全风险。

安全生产管理机构及安全生产管理人员应当恪尽职守,依法履行职责,及时发现并消除事故隐患,提高风险隐患排查整改质量,提升安全管理能力水平。

第二章 企业安全生产管理人员配备要求

第四条企业主要负责人、企业安全生产管理机构、专职安全生产管理人员的配备及职责要求参照本办法规定(见附件1)。

特级、一级施工总承包资质序列企业和一级专业承包资质序列企业宜设置专职安全总监。

鼓励其他有条件的企业、分支机构、子公司结合生产经营规模、安全风险等因素设置安全总监。

第五条企业主要负责人应当与项目负责人签订安全生产责任书,确定项目安全生产考核目标、奖惩措施,以及企业为项目提供的安全管理和技术保障措施。

第六条企业主要负责人应当每年组织考核项目负责人安全生产管理能力,发现项目负责人履职不到位的,应当责令其改正,必要时调整项目负责人。

第七条企业主要负责人应当根据项目进度,带班检查企业在建项目的安全生产工作,每年检查时间不少于企业全年施工时间的25%,相关检查记录分别在企业和项目存档备查。

第八条项目进行超过一定规模的危险性较大的分部分项工程施工时,企业主要负责人应当到施工现场进行带班检查。对于有分支机构(非独立法人)的企业,企业主要负责人因故不能到现场的,可以书面委托分支机构负责人对施工现场进行带班检查。

企业技术负责人应当按照规定审核危险性较大的分部分项工程专项施工方案并签字确认,不得委托他人行使上述职责。

第九条企业主要负责人应当熟悉房屋市政工程生产安全重大事故隐患判定标准,每月对企业重大事故隐患排查整改情况至少开展1次专项检查。

第十条企业主要负责人应当每半年至少组织开展1 次应急预案演练;企业安全总监应当协助做好组织实施工作。

发生生产安全事故或重大险情的,企业主要负责人应当立即组织实施应急救援,并按照规定向有关政府部门报告生产安全事故情况;企业分管负责人应当根据职责分工,组织分管单位开展应急救援。

第十一条企业主要负责人应当组织建立和落实企业房屋市政工程生产安全事故、重大事故隐患和重大险情责任追究机制,追究相关单位和人员的安全责任。

第十二条企业应当设置独立的安全生产管理机构,按照规定配备专职安全生产管理人员。鼓励企业发放安全生产管理岗位津贴,并适当提高安全总监及专职安全生产管理人员的工资、福利等待遇。

第三章 施工现场从业人员配备要求

第十三条施工现场从业人员配备数量、项目安全生产管理机构设置标准及人员任职条件、主要职责等参照本办法规定(见附件2至附件8)。

第十四条建筑施工企业、监理企业应与现场专业管理人员签订劳动合同或协议。住房城乡建设主管部门及其质量安全监督机构监督检查时,应重点查验施工项目部项目经理、项目技术负责人、项目安全总监、专职安全生产管理人员、施工员、质量员、总监理工程师、总监理工程师代表、专业监理工程师是否由企业依法为其缴纳社会保险。

第十五条施工单位关键岗位人员(指项目经理、技术负责人、项目安全总监及专职安全生产管理人员、施工员、质量员)不得同时在其他工程项目中任职。总监理工程师应到岗履职,经建设单位同意,可同时担任总监理工程师的工程项目最多不超过三项。一名注册监理工程师同时在多个项目担任总监理工程师时,不得影响正常履职。

第十六条工程项目建设单位在招标文件中应要求投标人按照国家和省有关法律法规、规范标准和本办法规定配备建筑施工现场管理人员。建筑施工企业在参与投标时,应根据工程项目的规模、特点和招标文件要求,在投标文件中明确项目经理配备情况及其他关键岗位人员数量。招标人在中标通知书中应注明项目经理姓名及注册执业证书编号。招标人或招标代理机构应及时将项目经理信息录入“江西住建云”平台。

第十七条建筑工程施工合同中应明确施工项目部项目经理,且应与投标文件、中标通知书一致。

第十施工单位和监理单位投标文件中的项目拟派出人员自工程项目开工安全生产条件审查合格之日起至竣工验收合格,原则上不得擅自更换和撤离。以下情形除外:

(一)因患病等身体原因无法坚持施工现场管理工作,医院证明丧失履职能力的;

(二)本人按岗位职责只承担部分专业业务,且已完成的;

(三)因违法违规行为不能继续担任施工现场管理工作的;

(四)已解除劳动合同的;

(五)工作岗位变动,经建设单位同意更换的;

(六)建设单位认为相关专业管理人员履职不力,要求更换人员的;

(七)因其他不可抗力导致必须更换的;

(八)按照有关规定可以变更的。

上述人员更换由所在单位提出书面申请和相关证明资料,除经监理、建设单位同意外,还应向工程项目相应的监管机构报告,并按有关规定履行人员变更程序。

十九现场监理机构应加强对施工单位专业管理人员到岗和履职情况的检查,并落实监理报告制度。项目总监理工程师应安排专人检查并形成检查记录。对发现人员配备不达标、擅自更换、不到岗、不按规定履行职责的,总监理工程师应签发整改单责令其改正并报告建设单位。

建设单位应对施工单位和监理单位专业管理人员配备和到岗履职情况进行检查,并形成检查记录,发现人员配备不达标、擅自更换、不到岗、不按规定履行职责的,应责令其改正;对拒不改正的,应及时报告住房城乡建设主管部门及其质量安全监督机构。

第二十条省外建筑施工企业承揽本省工程项目组建的施工项目部,施工单位专业管理人员如持有外省省级住房城乡建设主管部门、有关部门或住房城乡建设部、国务院有关部门认可的行业协会颁发的相应岗位证书,其证书应能通过有关部门网站查询真伪,无网络查询途径的可由相关住房城乡建设主管部门(或其认可的机构)、有关部门出具证书真实性证明。

第四章 监督管理

第二十住房城乡建设主管部门及其安全监督机构在工程项目开工安全生产条件审查现场核查时,应按照本办法规定审查施工单位、监理单位专业管理人员配备情况,查验各关键岗位人员证书和人脸识别验证情况,确保配备到位、人证相符。项目通过开工安全生产条件审查后,施工单位、监理单位应及时将专业管理人员信息及人员变化情况录入“江西住建云”平台和“江西省建筑工人实名制管理服务信息平台”。工程项目分期开工或不同标段先后开工时,应按分期(标段)实际开工工程规模配备施工单位专业管理人员。对超高、超大、超复杂的特殊工程项目的施工单位专业管理人员配备,鼓励承建项目施工单位编制人力资源配备专项计划方案,分阶段配备关键岗位人员,向工程质量安全监督机构报告。

第二十各级建设工程质量安全监督机构及其一线监督人员在日常监督检查中,还应检查施工单位、监理单位专业管理人员是否按本办法和合同要求足额配备到位、是否按要求到岗履职,并形成监督检查记录。

施工现场从业人员纳入实名制管理,在施工期间岗位人员应当按照职责到岗履职,并通过实名制人脸识别考勤设备进行考勤。

各级住房城乡建设主管部门在组织施工现场检查时,应将施工单位、监理单位专业管理人员配备、到岗履职情况和技能工人配备情况作为检查重点,以此作为评价项目质量安全保证体系运行情况、施工企业安全生产条件的重要依据。对于专业管理人员存在兼职现象的项目,应予以重点监管。

第二十安全生产许可证颁发管理机关在颁发安全生产许可证时,应当审查企业安全生产管理机构设置和安全生产管理人员配备情况。

住房城乡建设主管部门在核发施工许可证及质量安全监督手续时,应当审查项目安全生产管理机构设置和安全生产管理人员配备情况。

住房城乡建设主管部门应当加强动态监管,发现企业、项目安全生产管理机构设置和专职安全生产管理人员配备不符合规定要求的,按照相关规定责令改正或实施处罚。

第二十县级以上地方人民政府住房城乡建设主管部门应当对企业和项目专职安全生产管理人员履职情况进行监督检查,对长期脱离岗位、履职不力的人员,应当督促有关企业依据合同约定及时调整,涉嫌违法的要依法予以查处。对未开展排查或排查后发现重大事故隐患拒不整改等导致重大事故隐患长期存在的,应当参照事故调查处理;适用《中华人民共和国刑法修正案(十一)》危险作业罪的,应当向有关部门移交线索,推动行政执法与刑事司法双向衔接、法律责任落实到位。

第二十拆除工程应根据工程特点,参照本办法执行。

第二十本办法自2026年4月1日起实施。


附件1

企业安全生产管理人员配备要求及主要职责

一、企业主要负责人(不含安全总监)

企业主要负责人(不含安全总监)共同对本单位安全生产全面负责,履行以下安全生产职责:

1.建立健全企业安全生产管理体系,明确企业内设机构、分支机构、子公司和项目的安全生产职责,落实安全生产管理机构设置及专职安全生产管理人员配备,加强安全生产标准化建设;

2.建立健全企业全员安全生产责任制,明确从企业主要负责人到一线从业人员的岗位责任、考核标准等内容,组织制定企业主要负责人安全生产职责清单,加强对企业全员安全生产责任制落实情况的监督考核;

3.组织制定并实施企业安全生产规章制度和操作规程;

4.组织制定并实施企业安全生产教育、培训计划和安全生产资金投入计划;

5.组织建立并落实安全风险分级管控和隐患排查治理双重预防工作机制,督促、带班检查企业的安全生产工作,及时消除生产安全事故隐患;

6.组织建立并落实企业主要负责人施工现场带班检查和项目负责人施工现场带班生产制度,明确工作内容、职责权限和考核奖惩等要求;

7.组织制定并实施企业生产安全事故应急救援预案;

8.及时、如实报告生产安全事故。

二、企业安全总监

企业安全总监应当通过安全生产知识及管理能力的考核,具备中级及以上注册安全工程师执业资格,取得建筑施工企业主要负责人安全生产考核合格证书,且在本行业领域内从事安全管理工作满3年。企业安全总监参与企业生产经营决策,专职履行下列安全生产职责:

1.组织制定完善企业安全生产管理体系的具体措施,负责领导企业安全生产管理机构;

2.组织制定并落实企业全员安全生产责任制度的具体措施,组织实施对企业安全生产责任制落实情况的监督考核;

3.督促落实企业安全生产标准化建设工作;

4.督促落实企业安全生产规章制度和操作规程;

5.督促落实企业安全生产教育和培训计划;

6.督促企业安全生产投入的有效实施;

7.组织落实企业安全风险分级管控和隐患排查治理双重预防工作机制;

8.督促落实领导带班检查制度,督促、检查企业安全生产工作,提出安全生产建议和意见;

9.督促落实企业生产安全事故应急救援预案,组织实施企业应急救援演练;

10.监督指导企业分支机构、子公司和项目安全生产工作;

11.组织企业内部生产安全事故(隐患、险情)调查。

未设立企业安全总监的,应明确固定的岗位履行相应安全生产职责。

三、企业安全生产管理机构

企业安全生产管理机构专职安全生产管理人员的配备应当至少满足下列要求,并应根据企业经营规模、设备管理和生产需要予以增加。建筑施工总承包资质序列企业:特级资质企业不少于6人,一级资质企业不少于4人,二级以下资质企业不少于3人;建筑施工专业承包资质序列企业:一级资质企业不少于3人,二级以下(含不分等级)资质企业不少于2人;建筑施工劳务分包资质序列企业:不少于2人;企业的分公司、区域公司等分支机构应依据实际生产情况配备不少于2人的专职安全生产管理人员;企业施工活动涉及建筑起重机械的,在上述基础上,至少增加配备1名机械类专职安全生产管理人员。企业安全生产管理机构以及专职安全生产管理人员履行下列安全生产职责:

1.组织或者参与拟定企业安全生产规章制度、操作规程和生产安全事故应急救援预案;

2.组织或者参与拟定企业安全生产教育、培训相关制度和计划,如实记录安全生产教育和培训情况;

3.组织或者参与企业安全风险分级管控和隐患排查治理双重预防工作机制建设,督促落实危险性较大的分部分项工程安全管理、重大事故隐患防治措施;

4.组织或者参与企业应急救援演练;

5.组织开展企业在建项目的安全生产检查工作,重点检查包括项目负责人在内的项目全员安全生产责任履行情况,及时排查生产安全事故隐患,提出改进安全生产管理的建议;

6.制止和纠正违章指挥、强令冒险作业、违反操作规程的行为,并记入企业和项目安全管理档案;

7.督促落实企业安全生产整改措施,组织或者参与对企业生产安全事故、重大事故隐患和重大险情的调查处理工作,研究提出对责任单位和责任人员的处理建议;

8.督促落实企业淘汰和限制使用危及生产安全的落后工艺、设备和材料;

9.协助企业主要负责人组织召开安全生产会议,协助组织开展安全生产专题学习,研究部署安全生产重要工作。

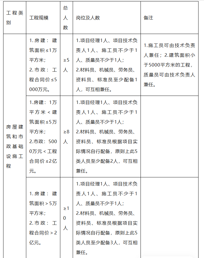
 附件2

施工单位专业管理人员配备标准(不含专职安全生产管理人员)

工程类别

工程规模

总人数

岗位及人数

备注

房屋建筑和市政基础设施工程

1.房建:建筑面积≤1万平方米;

2.市政:工程合同价≤5000万元。

≥5人

1.项目经理1人、项目技术负责人1人、施工员不少于1人、质量员不少于1人;

2.材料员、机械员、劳务员、资料员、标准员至少配备1人,可互相兼任。

1.施工员可由技术负责人兼任;2.建筑面积小于5000平方米的工程,质量员可由技术负责人兼任。

1.房建:1万平方米<建筑面积≤5万平方米;

2.市政:5000万元<工程合同价≤2亿元。

≥8人

1.项目经理1人、项目技术负责人1人、施工员不少于1人、质量员不少于1人;

2.材料员、机械员、劳务员、资料员、标准员根据项目实际情况自行配备,原则上此5类人员至少配备2人,可互相兼任。


1.房建:建筑面积>5万平方米;

2.市政:工程合同价>2亿元。

≥10人

1.项目经理1人、项目技术负责人1人、施工员不少于1人、质量员不少于1人;

2.材料员、机械员、劳务员、资料员、标准员根据项目实际情况自行配备,原则上此5类人员至少配备3人,可互相兼任。


注:1.此标准为施工单位专业管理人员最低配备标准,施工企业应当根据工程项目施工实际工作需要配备人员。

2.对于施工条件、工程技术复杂或超大规模以及工期较紧、多班施工作业的工程,在以上配备标准基础上应适当增加施工员、质量员人数。

3.对于装配式混凝土建筑工程,施工员中至少有1名是装配式建筑施工员。

4.工程建设项目应按有关规定配备专(兼)职建筑工人实名制管理人员。


附件3

2施工单位现场专职安全生产管理人员配备标准

工程类别

工程规模

专职安全生产管理人员人数

是否配备项目安全总监

备注

房屋建筑和市政基础设施工程

1.房建:建筑面积≤1万平方米;

2.市政:工程合同额≤5000万元。

≥1人

/

/

1.房建:1万平方米<建筑面积≤5万平方米;

2.市政:5000万元<工程合同价≤2亿元。

≥2人

/

/

1.房建:5万平方米<建筑面积≤10万平方米;

2.市政:2亿元<工程合同价≤4亿元。

≥3人

/


1.房建:建筑面积>10万平方米;

2.市政:工程合同价>4亿元或者隧道、城市轨道交通工程施工累计长度超过4千米;

3.施工现场管理人员和施工人员峰值超过500人。

≥4人

需要配备

1.房建项目建筑面积每增加5万平方米或市政基础设施工程项目合同价款每增加2亿元,应当至少增加1名专职安全生产管理人员;2.需要设置独立的安全生产管理机构。

注:1.在以上所述基础上,施工活动涉及建筑起重机械的,应当至少增加1名机械类专职安全生产管理人员。

2.施工总承包企业应当在分包合同中明确分包企业项目专职安全生产管理人员的配备要求,且人员数量应当至少满足以下要求:1)50人以下的,配备不少于1人;2)50人-200人的,配备不少于2人;3)200人以上的,配备不少于3人,且不得少于工程施工人员总人数的1%,并根据所承担的分部分项工程施工危险程度增加。

3.施工作业班组应当设置兼职安全巡查员,对本班组的作业场所进行安全巡视检查。企业应当定期对兼职安全巡查员进行安全教育培训。兼职安全巡查员、施工作业人员应当及时报告房屋市政工程生产安全重大事故隐患、重大险情和违章指挥、违章操作行为,企业应当对报告者予以适当奖励。


附件4 

项目监理机构人员配备标准

居住建筑工程、公共建筑工程、工业建筑工程和城市道路工程,项目监理机构应满足以下所列的基本人员配置要求,其他专业工程可参照执行。

表3 居住建筑工程项目监理机构人员基本配置表

注:1.“总建筑面积”是指工程监理合同内实际施工总建筑面积。

    2.当总建筑面积处于上表区间值时,按照插值法计算相应监理人员数量。

    3.对于工程地质条件复杂、建筑高度100m及以上或装配率50%及以上的装配式住宅建筑工程,可在上表的基础上按照监理人员调整系数(1.1-1.2)增加专业监理工程师配置数量。

4 公共建筑工程项目监理机构人员基本配置表

注:1.“工程概算投资额”是指作为工程监理酬金计算基数的工程概算投资额估算值。

    2.当工程概算投资额处于上表区间值时,按照插值法计算相应监理人员数量。

3.对于工程地质特殊、建筑高度100m及以上、城市综合体、高标准古建筑、保护性建筑或大型场馆等建筑工程,可在上表的基础上按照监理人员调整系数(1.1-1.3)增加专业监理工程师配置数量。

表5 工业建筑工程项目监理机构人员基本配置表

注:1.“工程概算投资额”是指作为工程监理酬金计算基数的工程概算投资额估算值。

    2.当工程概算投资额处于上表区间值时,按照插值法计算相应监理人员数量。

    3.对于跨度30m及以上且吊车吨位30t及以上的厂房和仓储建筑、高等级洁净厂房等建筑工程,可在上表的基础上按照监理人员调整系数(1.1-1.3)增加专业监理工程师配置数量。

6 城市道路工程项目监理机构人员配置表

注:1.此处所述城市道路工程是指城市快速路、主干路、城市互通式或分离式立交桥、城市桥梁、城市隧道以及次干路、支干路、人行天桥、地下通道工程等。

    2.城市道路工程中隧道工程、桥梁(互通式、分离式立交桥)工程,存在着一定的专业技术复杂性和工作强度差异性,人员配置宜在上表的基础上增加1名专业监理工程师和1名监理员。


附件5

7 施工现场特种作业班组人员配备标准


注:1.建筑施工安全检查根据施工现场对应设备和设施实施。

   2.上表中的人员配备标准是指每项/组/台进行作业实施时的人员配备标准。


附件6 

施工现场技能工人配备标准

一、技能工人包括建筑施工特种作业人员和施工现场一般技术工人。

二、施工现场技能工人数量计算式(试行):

1.房屋建筑工程技能工人数量计算公式:

N=S×A÷T

式中:N:技能工人数量(人);

      S:建筑面积(㎡);

      T:合同工期(天);

      A:每平方米平均用工数(工日),A=1.8-2.2(小型工程),1.6-1.8(中型工程),1.4-1.6(大型工程)。

2.市政基础设施工程技能工人数量计算公式:

N=S×A÷T

式中:N:技能工人数量(人);

      S:工程总造价(万元);

      T:合同工期(天);

      A:每万元产值平均用工数(工日),取值按:特大型桥梁及隧道和施工条件复杂的大型桥梁及隧道工程取3.2-4.0,大中型桥梁及隧道工程取2.6-3.0,其他桥涵及隧道工程,结构工程取2.0-2.6,道路、广场、园林绿化、综合管网、机电安装及其他附属工程取1.0-1.8。

  此处房屋建筑工程、市政基础设施工程规模划分参照《注册建造师执业工程规模标准》(试行)中有关工程规模的划分标准,工程规模、面积、工期以施工承包合同约定值为准。

附件7

 施工单位专业管理人员任职条件及主要职责 

一、项目经理

项目经理须取得相应的建造师注册证书及省级住房城乡建设主管部门颁发的项目经理安全生产考核合格证书。其主要职责如下:

1.主持项目经理部工作,代表企业实施施工项目管理,贯彻执行国家法律、法规、方针、政策和强制性标准,执行企业的管理制度,维护企业的合法权益;

2.执行企业对项目下达的各项管理目标和规定任务;

3.组织编制项目管理实施规划和各项管理制度;

4.对进入现场的施工人员、施工机具、建筑材料等生产要素进行优化配置和动态管理,突出抓好对项目专业管理人员和特种作业人员到岗履职管理;

5.建立质量(含消防施工质量)管理体系和安全体系,贯彻落实《危险性较大的分部分项工程安全管理规定》、住房城乡建设部《工程质量安全手册(试行)》等文件规定,按照《施工企业安全生产评价标准》《建筑施工安全检查标准》《工程建设施工企业质量管理规范》等组织实施标准化工作,进行现场文明施工管理,发现和处理突发事件;

6.按照《住房城乡建设部关于印发<建筑施工项目经理质量安全责任十项规定(试行)>的通知》《建筑施工企业、工程项目安全生产管理机构设置及安全生产管理人员配备办法》要求,落实质量安全责任。

7.在授权范围内负责与企业管理层、劳务作业层、各协作单位、发包人、分包人和监理工程师、业主等的协调和过程控制,解决项目施工过程中出现的问题;

8.参与分部工程验收和工程竣工验收,准备结算资料和分析总结,接受审计;

9.处理项目部的善后工作;

10.协助企业进行项目的检查、鉴定和评奖申报。

二、项目技术负责人

一级工程(按《工程监理企业资质管理规定》附表2标准划分,下同)的项目技术负责人应具有大专及以上学历、与工程项目相适应专业的高级职称,从事相关专业技术管理工作8年以上。二级工程的项目技术负责人应具有大专及以上学历、与工程项目相适应专业的中级职称,从事相关专业技术管理工作5年以上。三级工程的项目技术负责人应具有中专及以上学历、与工程项目相适应专业的助理工程师职称,从事相关专业技术管理工作5年以上。项目技术负责人还应满足建筑施工企业根据项目规模大小、复杂程度以及专业要求确定的其他条件。其主要职责如下:

1.主持项目的技术管理;

2.主持制定项目技术管理工作计划;

3.按规定查验和接收加盖施工图审查专用章的设计图纸,参加图纸会审和设计交底,并对结果进行确认;

4.组织有关人员熟悉与审查图纸,主持编制项目管理实施规划的施工方案并组织落实;

5.负责技术交底;

6.组织做好测量及其核定;

7.指导质量检验和试验;

8.贯彻落实《危险性较大的分部分项工程安全管理规定》、住房城乡建设部《工程质量安全手册(试行)》等文件规定;具体组织编制和报审施工组织设计、重大危险源识别和控制方案、专项施工方案,审核作业指导书并组织实施;有分包单位的,应负责督促落实分包单位的相应工作。

9.参加工程验收,处理质量安全问题;

10.组织各项技术资料的签证、收集、整理和归档;

11.组织技术学习、交流技术经验;

12.组织进行技术攻关。

三、项目安全总监

项目安全总监应当具备注册安全工程师执业资格(建筑施工安全类),取得建筑施工企业项目经理安全生产考核合格证书,且在本行业领域内从事安全管理工作满2年。项目安全总监应当按照《建筑施工企业、工程项目安全生产管理机构设置及安全生产管理人员配备办法》要求履行相应职责,并协助项目经理履行下列安全生产管理职责:

1.组织制定完善项目安全生产管理体系的具体措施,负责领导项目安全生产管理机构或专职安全生产管理人员;

2.组织制定并落实项目全员安全生产责任制度的具体措施,组织实施对项目的安全生产责任制落实情况的监督考核;

3.督促落实项目安全生产标准化建设工作;

4.督促落实项目安全生产规章制度和操作规程;

5.督促落实项目安全生产教育和培训计划;

6.督促项目安全生产投入的有效实施;

7.组织落实项目安全风险分级管控和隐患排查治理双重预防工作机制;

8.督促、检查项目安全生产工作,提出安全生产建议和意见;

9.督促落实项目生产安全事故应急救援预案,组织实施项目应急救援演练;

10.及时、如实报告生产安全事故。

四、专职安全生产管理人员

专职安全生产管理人员须取得省级住房城乡建设主管部门颁发的专职安全生产管理人员安全生产考核合格证。机械类专职安全生产管理人员(C1证)可以从事起重机械、土石方机械、桩工机械等安全生产管理工作。土建类专职安全生产管理人员(C2证)可以从事除起重机械、土石方机械、桩工机械等安全生产管理工作以外的安全生产管理工作。综合类专职安全生产管理人员(C3证)可以从事全部安全生产管理工作。其主要职责如下:

1.组织或参与拟定项目安全生产规章制度、操作规程和生产安全事故应急救援预案;

2.组织或参与拟定项目安全生产教育和培训,如实记录安全生产教育和培训情况;

3.组织或参与项目安全风险分级管控和隐患排查治理双重预防工作机制建设,开展危险源辨识与评估,确认危险性较大的分部分项工程施工现场管理人员向作业人员安全技术交底情况,现场监督检查危险性较大的分部分项工程安全专项施工方案实施情况;

4.组织或参与项目应急救援演练;

5.检查项目安全生产状况,及时排查生产安全事故隐患,提出改进安全生产管理的建议;

6.及时复核现场安全生产条件,制止和纠正违章指挥、强令冒险作业、违反操作规程的行为,并记入企业安全管理档案;

7.督促落实项目安全生产整改措施。

8.项目专职安全生产管理人员在岗履职期间,应当佩戴安全生产检查记录仪,全过程视频记录在岗履职情况,任何人不得对视频资料进行编辑、篡改,原始视频资料至少留档保存6个月。项目专职安全生产管理人员应当将每日安全检查和事故隐患处理情况及时填入施工安全日志。

五、施工员

施工员须取得住房城乡建设领域施工现场专业人员职业培训合格证书(施工员)。其主要职责如下:

1.贯彻落实《危险性较大的分部分项工程安全管理规定》、住房城乡建设部《工程质量安全手册(试行)》等文件规定;严格按国家有关标准、规范、规程、施工组织设计、关键、特殊工序作业指导书、以及设计图纸、图纸会审纪要、设计变更和技术核定组织施工;

2.组织有关班组熟悉施工图纸,向班组操作人员进行技术、质量及关键、特殊工序和安全交底,按照施工组织设计安排好工序搭接,做好工序交接记录,努力完成形象进度计划;

3.参与制定劳务管理计划,参与组建项目劳务管理机构和制定劳务管理制度,合理安排劳动组合,及时做好工程施工记录、隐蔽工程记录和签证,逐日填写施工日志;

4.负责或监督劳务人员进出场及用工管理,负责审核劳务人员身份、资格,参与劳务分包合同签订,对劳务队伍现场施工管理情况进行考核评价。科学安排各专业的配套作业和各工种之间的立体交叉作业;

5.负责劳务结算资料的收集整理,参与劳务费的结算。参与或监督劳务人员工资支付、负责劳务人员工资公示及台帐的建立。参与编制、实施劳务纠纷应急预案,参与调解、处理劳务纠纷和工伤事故的善后工作。

6.负责编制劳务队伍和劳务人员管理资料。负责汇总、整理、移交劳务管理资料。

7.做好施工现场管理和文明施工,做到场地清洁,材料堆放整齐有序。

六、质量员

质量员须取得住房城乡建设领域施工现场专业人员职业培训合格证书(质量员)。其主要职责如下:

1.贯彻落实住房城乡建设部《工程质量安全手册(试行)》等文件规定,按照设计图纸、施工设计、项目质量计划、设计变更、技术核定及国家颁发的现行规范、规程和标准,全面认真地进行质量检查;

2.抓好质量教育,及时纠正质量事故苗头,出现重大质量事故及时报告上级有关部门并配合做好处理工作;

3.参加施工组织设计、施工方案的会审,监督工程质量和文明施工等措施的实施,做好质量记录;

4.参加质量回访,受理用户投诉,及时向主管部门传递不合格信息,并会同技术负责人、施工员等进行评审处理;

5.负责对分包工程的工序交接,原材料、半成品和工程配套设备检验、试验的监控;

6.负责检验批、分部、分项工程质量评定的核定检查,及时向主管部门传递信息,并做好相关的质量记录。


附件8

 监理单位专业管理人员主要职责

一、总监理工程师

1.确定项目监理机构人员及其岗位职责;

2.组织编制监理规划,审批监理实施细则;

3.根据工程进展及监理工作情况调配监理人员,检查监理人员工作;

4.组织召开监理例会;

5.组织审查分包单位资格;

6.组织审查施工组织设计、(专项)施工方案;

7.审查工程开复工报审表,签发工程开工令、暂停令和复工令;

8.组织检查施工单位现场质量、安全生产管理体系的建立及运行情况;

9.组织审核施工单位的付款申请,签发工程款支付证书,组织审核竣工结算;

10.组织审查和处理工程变更;

11.调解建设单位与施工单位的合同争议,处理工程索赔;

12.组织分部工程验收,组织审查单位工程质量检验资料;

13.审查施工单位的竣工申请,组织工程竣工预验收,组织编写工程质量评估报告,参与工程竣工验收;

14.参与或配合工程质量安全事故的调查和处理;

15.组织编写监理月报、监理工作总结,组织整理监理文件资料。

二、总监理工程师代表

1.负责总监理工程师指定或交办的监理工作;

2.按总监理工程师的授权,行使总监理工程师的部分职责和权力;

3.协助总监理工程师选择确定本项目部门的负责人员,并决定他们的任务和职能分工;

4.协助总监理工程师主持监理工作会议;

5.参加编制监理规划、检查各专业项目监理实施细则;

6.审查承包单位的资质,并提出审查意见;

7.协助总监理工程师主持或参与工程质量事故的调查;

8.审查承包单位提交的施工组织设计、进度计划;

9.审查和处理工程变更;

10.审查签认分部、分项、单位工程质量,检查验评资料和承包单位的竣工申请,参与工程项目的竣工验收;

11.巡视工地现场,及时发现和提出问题并进行处理;

12.组织编写监理月报、监理工作阶段报告、专题报告和项目监理工作总结;

13.协助总监理工程师主持整理工程项目的监理资料。

三、专业监理工程师

1.参与编制监理规划、负责编制监理实施细则;

2.审查施工单位提交的涉及本专业的报审文件,并向总监理工程师报告;

3.参与审核分包单位资格;

4.指导、检查监理员工作,定期向总监理工程师报告本专业监理工作实施情况;

5.检查进场的工程材料、构配件、设备的质量;

6.旁站监理或指导监理员进行旁站监理;

7.验收检验批、隐蔽工程、分项工程,参与验收分部工程;

8.处置发现的质量问题和安全事故隐患;

9.进行工程计量;

10.参与工程变更的审查和处理;

11.组织编写监理日志,参与编写监理月报;

12.收集、汇总、参与整理监理文件资料;

13.参与工程竣工预验收和竣工验收。

四、监理员

1.检查施工单位投入工程的人力、主要设备的使用及运行状况;

2.进行见证取样;

3.进行旁站监理;

4.复核工程计量有关数据;

5.检查工序施工结果;

6.发现施工作业中的问题,及时指出并向专业监理工程师或总监理工程师报告。

来源: 询价无忧网 (www.xunjia51.com ) 仅供交流学习,如有侵权请联系删除。 查看更多信息>

加入会员开始询价

关注公众号!

百万资料等您下载

免责声明:BBS所有内容均为网友上传,仅供学习交流,如有侵权请通知我们删除。
预览图片
1/0

权益购买