登录/注册
热门地区
河南
广东
山东
河北
湖北
不限
全国
华东
上海
江苏
浙江
安徽
福建
江西
山东
华北
北京
天津
河北
山西
内蒙古
华南
广东
广西
海南
华中
河南
湖北
湖南
东北
辽宁
吉林
黑龙江
西南
重庆
四川
贵州
云南
西藏
西北
陕西
甘肃
青海
宁夏
新疆
热搜:
电缆
镀锌钢管
MPP电力管
水泥
花岗岩
螺纹钢
不锈钢管
混凝土
-
土建
-
装饰
-
园林绿化
-
市政
-
消防工程
-
电气
-
给排水
-
暖通
-
仿古工程
-
人防工程
-
其他
-
取消
确认
提示
取消
提示
添加到分组:
+新增分组
新分组名称:
保存
取消
取消
确定
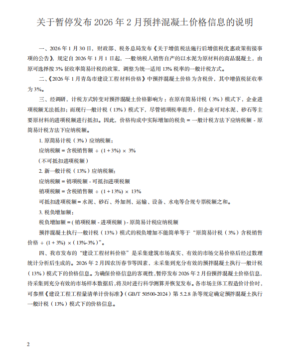
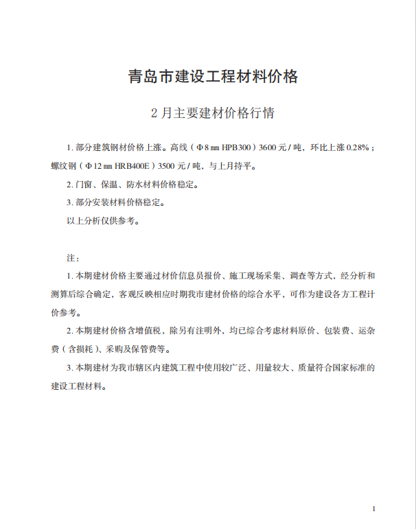
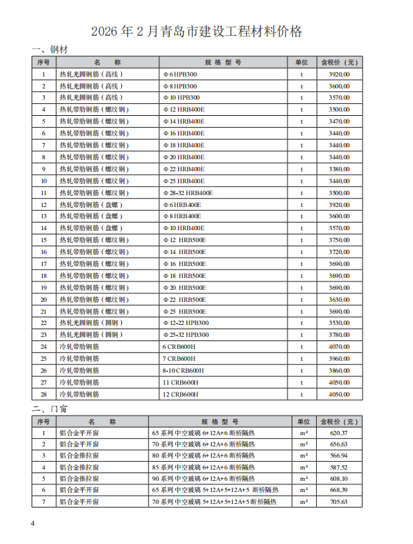
【青岛市】2026年2月份建设工程材料价格及造价指数
发表于2026-03-12 15:02:43 浏览数:2144
造价知识
【青岛市】2026年2月份建设工程材料价格及造价指数
END
询价无忧网 www.xunjia51.com
专注材料设备询价,让询价变得更简单!
询价无忧网-询价范围:土建、安装、市政、园林绿化、装饰、电气、安防、暖通、智能化等全类别模块。
1、时间要求紧急的材料设备询价; 2、非常规的、定制类材料;3、大型设备、系统设备; 4、疑难材料、配电、弱电、智能化、医疗、软件、人工等; 5、争议材料; 6、需要询价依据,询价报告的材料;
材料设备询价请联系:
赵经理18736006010(微信同号)
罗经理18638390840(微信同号)
来源: 询价无忧网 (www.xunjia51.com ) 仅供交流学习,如有侵权请联系删除。 查看更多信息>
加入会员开始询价
关注公众号!
百万资料等您下载
免责声明:BBS所有内容均为网友上传,仅供学习交流,如有侵权请通知我们删除。
1/0
询价无忧网
消息
VIP服务/无忧豆
用户中心
退出登录