提示
添加到分组: +新增分组
新分组名称: 保存 取消
取消 确定
温馨提醒
当前账号信息不完善,请完善一下信息,平台可推送更完善详细的材料信息。
×
×
×
      取消 提交
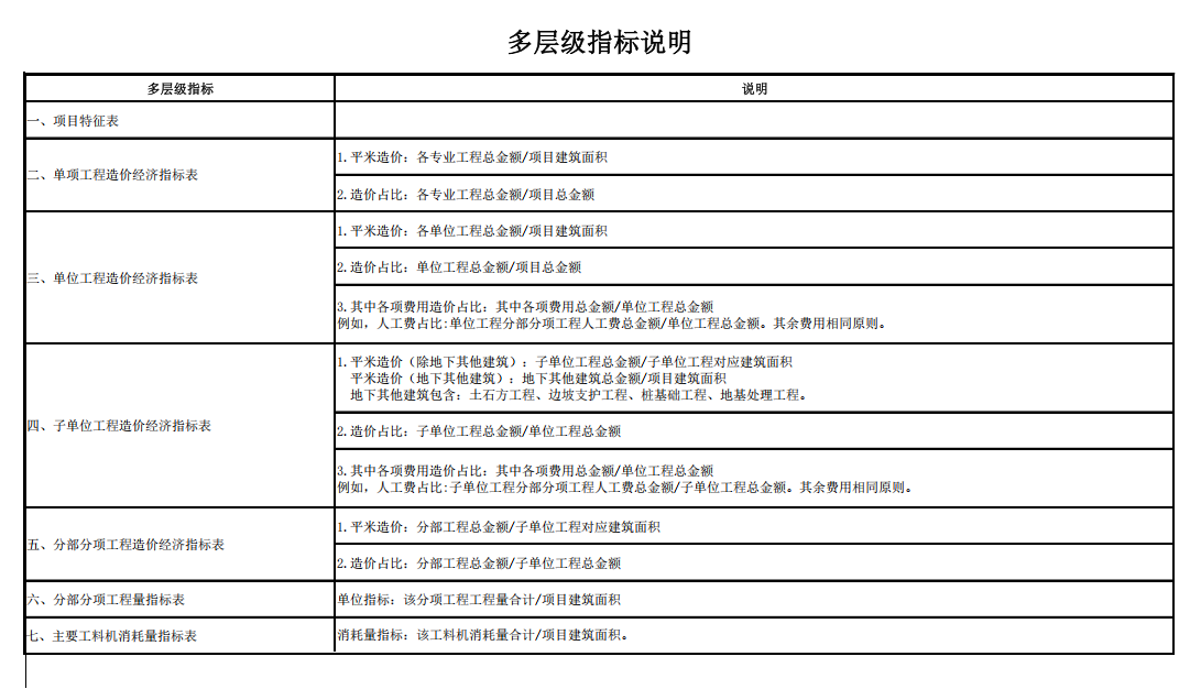
      青岛市教学楼典型项目多层级造价指标—2025年4季度(点击下载文件)
      发表于2026-04-02 17:50:01 浏览数:2559 造价知识
      加入会员开始询价

      来源:青岛市住房和城乡建设局

      青岛市教学楼典型项目多层级造价指标(2025年4季度)

      2026-03-11


      附件:青岛市教学楼典型项目多层级造价指标(2025年第4季度)


      来源: 询价无忧网 (www.xunjia51.com ) 仅供交流学习,如有侵权请联系删除。 查看更多信息>

      关注公众号!

      百万资料等您下载

      免责声明:BBS所有内容均为网友上传,仅供学习交流,如有侵权请通知我们删除。
      预览图片
      1/0

      权益购买